The peptidergic control circuit for sighing.

Li P, Janczewski WA, Yackle K, et al. (2016) Nature
Title and abstract of The peptidergic control circuit for sighing.

Key Takeaway

Identified two neuropeptide pathways (neuromedin B and gastrin-releasing peptide) in the brainstem that control sighing, revealing the molecular circuit that transforms normal breaths into sighs.

Summary

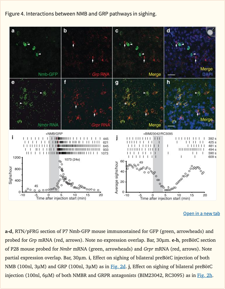
This landmark Nature paper from Feldman's lab at UCLA identified the specific neural circuit responsible for generating sighs. Using molecular, genetic, and pharmacological approaches in mice, the researchers discovered that two bombesin-like neuropeptides - neuromedin B (NMB) and gastrin-releasing peptide (GRP) - are produced by small populations of neurons in the parafacial respiratory group and project to the preBötzinger complex, the brain's breathing rhythm generator.

The preBötzinger complex contains about 200 neurons expressing receptors for these peptides. When either neuropeptide was introduced into this region, sighing was induced. Blocking one receptor reduced sighing; blocking both abolished it entirely. Critically, ablating receptor-expressing neurons eliminated sighing but left normal breathing intact, proving these are dedicated sigh-generating circuits.

This work provides the mechanistic foundation for why deliberate sighing (as in cyclic sighing) is effective: it taps into a hardwired neural circuit that mammals evolved to maintain lung function and regulate arousal states. Humans naturally sigh about every 5 minutes, and this circuit integrates both physiological signals (like low oxygen) and emotional inputs to trigger sighs.

Methods

  • Molecular profiling of brainstem respiratory neurons in mice
  • Genetic labeling and tracing of NMB and GRP neuropeptide pathways
  • Pharmacological activation and blockade of NMB/GRP receptors in preBötzinger complex
  • Selective ablation of receptor-expressing neurons using targeted toxins
  • In vivo plethysmography to measure breathing patterns and sigh frequency

Key Results

  • Two neuropeptide pathways (NMB and GRP) converge on ~200 neurons in the preBötzinger complex
  • Introducing either peptide into preBötC induced robust sighing
  • Blocking one receptor reduced basal sigh rate; blocking both abolished sighing
  • Ablating receptor-expressing neurons eliminated both basal and hypoxia-induced sighing
  • Normal eupneic breathing was preserved after receptor neuron ablation
  • The two pathways are partially overlapping but independently sufficient to induce sighs

Figures

Limitations

  • Conducted in mice, not humans (though brainstem breathing circuits are highly conserved across mammals)
  • Focused on molecular mechanisms rather than behavioral or psychological outcomes
  • Does not directly test deliberate/voluntary sighing, only the involuntary sigh circuit
  • Translation to therapeutic applications requires further research

Related Interventions

Related Studies

Source

View on PubMed →

DOI: 10.1038/nature16964